El surgimiento de las computadoras cuánticas se discute a menudo como un posible peligro para la seguridad de Bitcoin. Sin embargo, según un nuevo informe de la gestora de activos ARK Invest y el custodio de criptomonedas Unchained, no hay necesidad de pánico a corto plazo.
En un informe técnico recientemente publicado, los investigadores sostienen que probablemente no habrá un «día Q» repentino en el que la tecnología cuántica comprometa la seguridad de Bitcoin de inmediato. En lugar de eso, esperan un desarrollo tecnológico gradual, lo que permitirá al mercado y a la red adaptarse con suficiente tiempo.
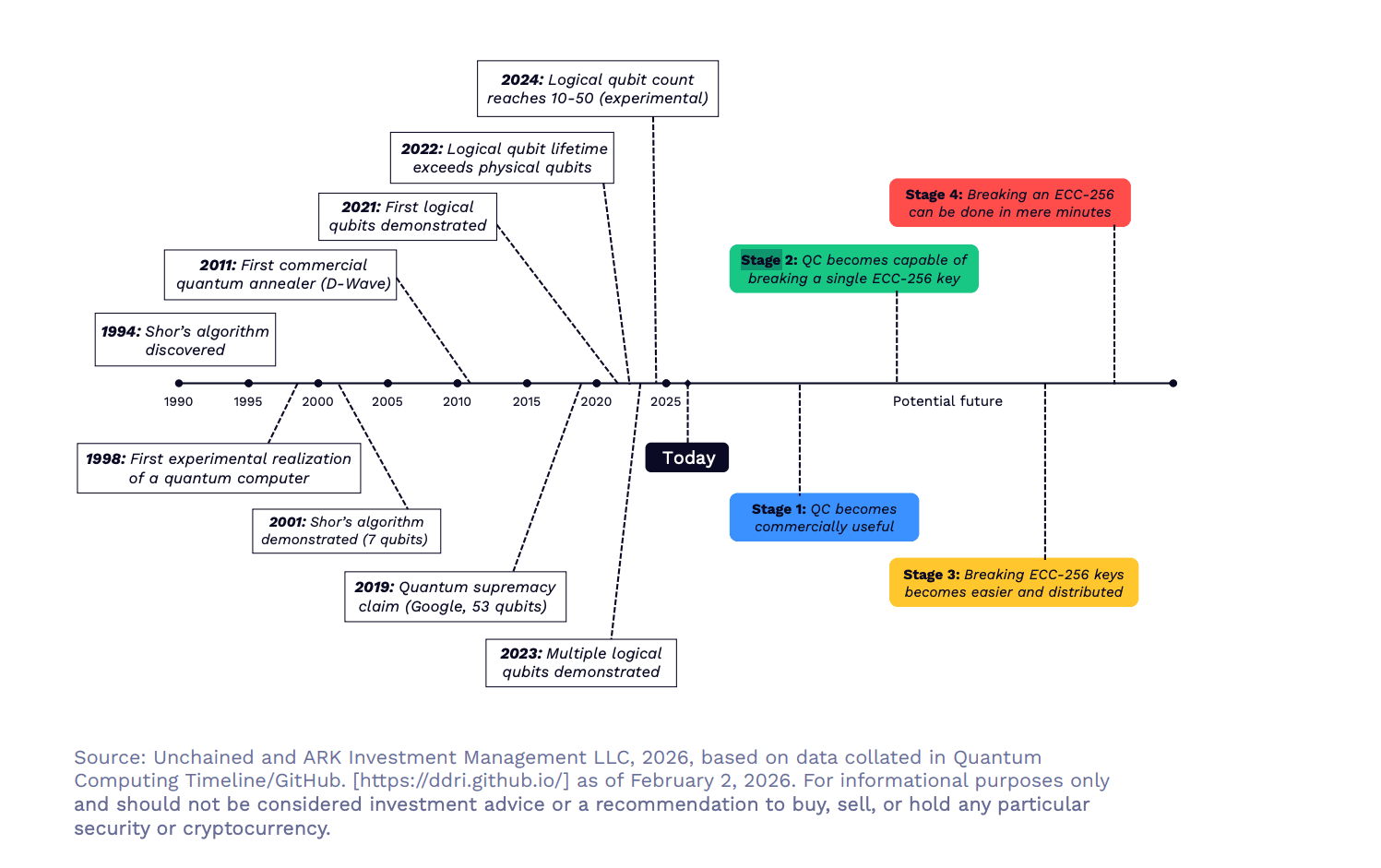
Cinco fases hacia un posible riesgo cuántico
El estudio introduce un modelo con cinco fases de desarrollo de las computadoras cuánticas:
Fase 0:
Las computadoras cuánticas ya existen, pero aún no tienen aplicaciones comerciales reales. Según los investigadores, la tecnología se encuentra actualmente en gran medida en esta fase.
Fase 1:
La tecnología cuántica se vuelve útil para sectores específicos, como la química y la ciencia de materiales. Todavía no hay una amenaza directa para la criptografía.
Fase 2:
En esta fase, las computadoras cuánticas pueden romper cifrados débiles o sistemas obsoletos. Bitcoin sigue siendo relativamente seguro, pero las infraestructuras digitales más vulnerables ya pueden ser atacadas.
Fase 3:
Solo aquí surge un primer riesgo real para Bitcoin. Las computadoras cuánticas podrían teóricamente romper la criptografía de curva elíptica que protege las claves privadas. Sin embargo, ese proceso aún requeriría mucho tiempo y potencia de cálculo.
Fase 4:
Este es el umbral crítico. Una vez que una computadora cuántica pueda romper una clave privada más rápido de lo que la red de Bitcoin produce un nuevo bloque (aproximadamente cada diez minutos), podría representar una amenaza existencial para el sistema.

Tecnología aún lejos del nivel de amenaza
Según ARK Invest, el nivel actual de la computación cuántica está aún muy lejos de lo necesario para comprometer Bitcoin. Para romper la criptografía de la red, se necesitarían miles de qubits lógicos y una enorme cantidad de operaciones cuánticas, mucho más de lo que los sistemas actuales pueden manejar.
Además, los investigadores señalan que los desarrollos en la llamada criptografía post-cuántica están avanzando más rápido que los progresos en hardware cuántico potente. Eso significa que probablemente habrá nuevas soluciones de seguridad disponibles antes de que las computadoras cuánticas se vuelvan realmente peligrosas.
La red de Bitcoin puede adaptarse
Un punto importante del informe es que el ecosistema de Bitcoin tiene fuertes incentivos para protegerse a sí mismo.
Nuevos tipos de direcciones de wallets y posibles actualizaciones del protocolo podrían hacer la red resistente a los cuánticos en el futuro. Además, muchas transacciones recientes de Bitcoin ya utilizan direcciones que son más resistentes a futuros ataques.
Riesgo a largo plazo, no amenaza inmediata
La conclusión del estudio es clara: las computadoras cuánticas efectivamente representan un desafío a largo plazo, pero no de manera inmediata.
Para los inversores y usuarios, esto significa que el debate sobre la amenaza cuántica sigue siendo, por ahora, principalmente teórico y puede pasar a un segundo plano. Sin embargo, es útil seguir los desarrollos tecnológicos. En este sentido, es poco probable que el precio de Bitcoin se vea afectado significativamente en el corto plazo.
El precio de Bitcoin cae tras alcanzar los 79,500 dólares: la esperanza de Irán dura poco
El precio de Bitcoin alcanzó brevemente los 79,500 dólares tras informes sobre una propuesta iraní para Hormuz, pero luego retrocedió a 77,600 dólares.
La histórica salida a bolsa de SpaceX podría perjudicar a Bitcoin
SpaceX de Elon Musk planea recaudar 75 mil millones de dólares en junio en Wall Street. Será la mayor oferta pública inicial de la historia y podría afectar negativamente a Bitcoin.
Alerta cripto: El precio de Bitcoin sube y avanza hacia el fin del mercado bajista
El precio de Bitcoin ha comenzado la nueva semana con fuerza, dando un paso importante hacia el final del mercado bajista.
Más leídos
Empleados de Kraken fotografiaron datos de clientes: la criptoempresa está siendo extorsionada
La plataforma de criptomonedas Kraken está siendo extorsionada por un grupo delictivo que afirma tener datos de clientes. Se presume que nombres y direcciones de unos 2,000 clientes han sido filtrados.
Videollamadas falsas y phishing con IA: así hackeó Corea del Norte la cripto billetera Zerion
Hackers supuestamente vinculados a Corea del Norte utilizaron IA para engañar a empleados de la cripto billetera Zerion. Se robaron 100.000 dólares.
Google invierte 185 mil millones de dólares en nueva generación de IA
La cifra es casi seis veces mayor que hace tres años. Google se esfuerza al máximo para mantenerse por delante de Microsoft y OpenAI.